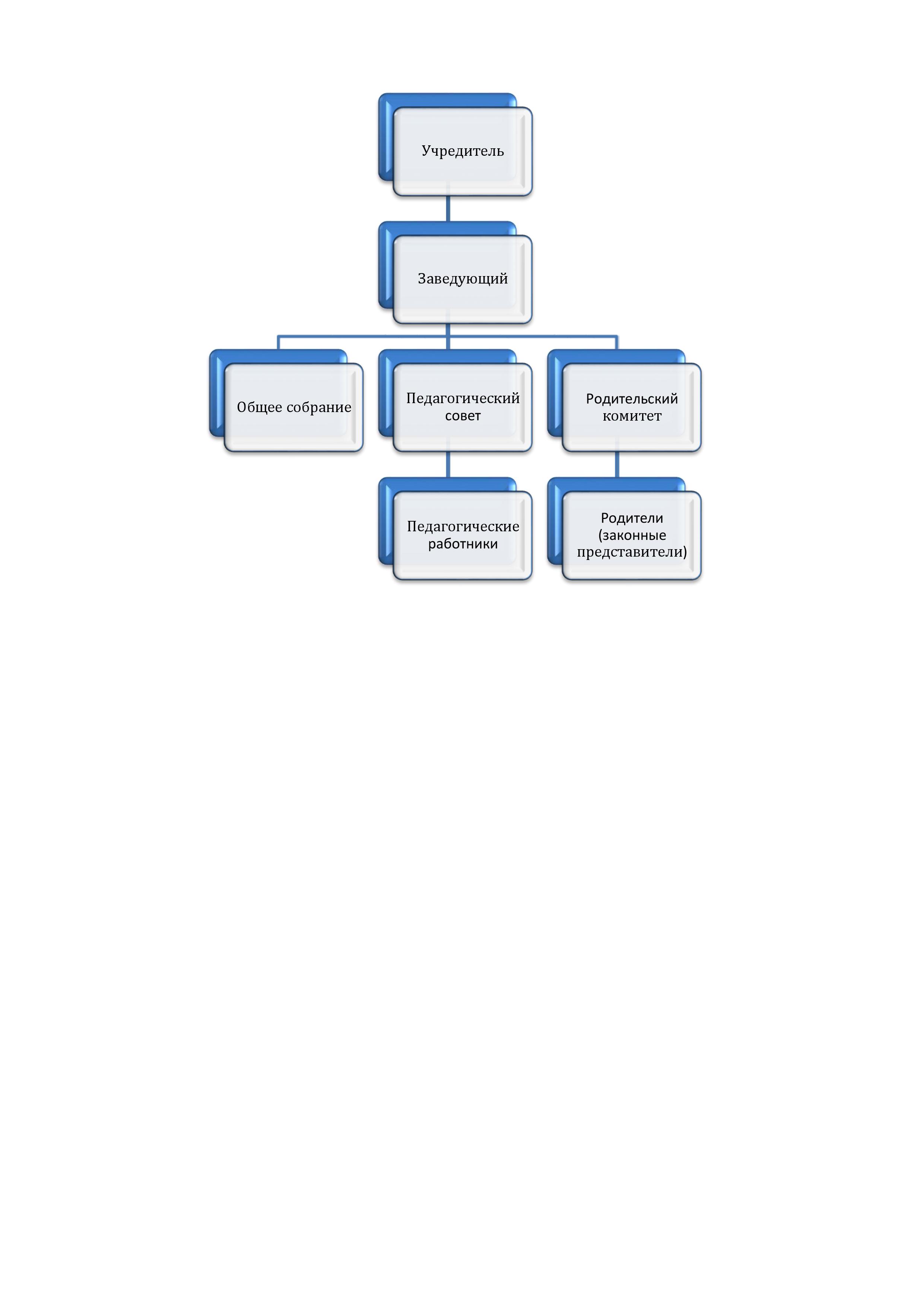
Для оптимальной организации работы разработана соответствующая структура управления, функциональные обязанности всех субъектов образовательного процесса. В этом случае каждый работник чётко знает свои должностные и функциональные обязанности, своего непосредственного руководителя, с которым решает профессиональные вопросы. Управление учреждением осуществляется в соответствии с законодательством, Уставом на принципах единоначалия и самоуправления.
Органами управления являются: заведующая, общее собрание трудового коллектива и совет педагогов.
Учредитель: Администрация Спировского района Тверской области.














